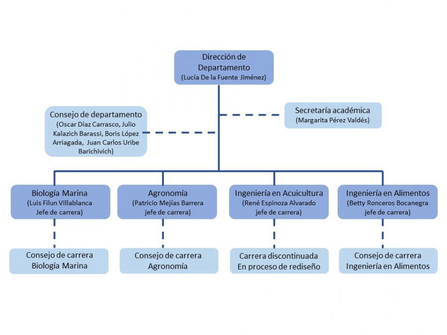
Estructura

PROPÓSITOS DEL DEPARTAMENTO

 

En concordancia con la misión institucional, la misión del Departamento está orientada hacia la formación de profesionales de calidad en acuicultura, biología marina y recursos agroalimentarios, ampliándose recientemente hacia el área de la agronomía, desarrollar investigación básica y aplicada, y realizar actividades de vinculación con el entorno regional en las áreas de conocimiento científico y tecnológico de las disciplinas que le son propias. Asimismo, se plantea el desafío de ser reconocido por su contribución al desarrollo regional y nacional en las áreas de su competencia, a través de la formación profesional de calidad, la generación de actividades y proyectos de investigación y la permanente vinculación con su medio social, cultural y productivo.

none